๐๏ธ Vet Architecture
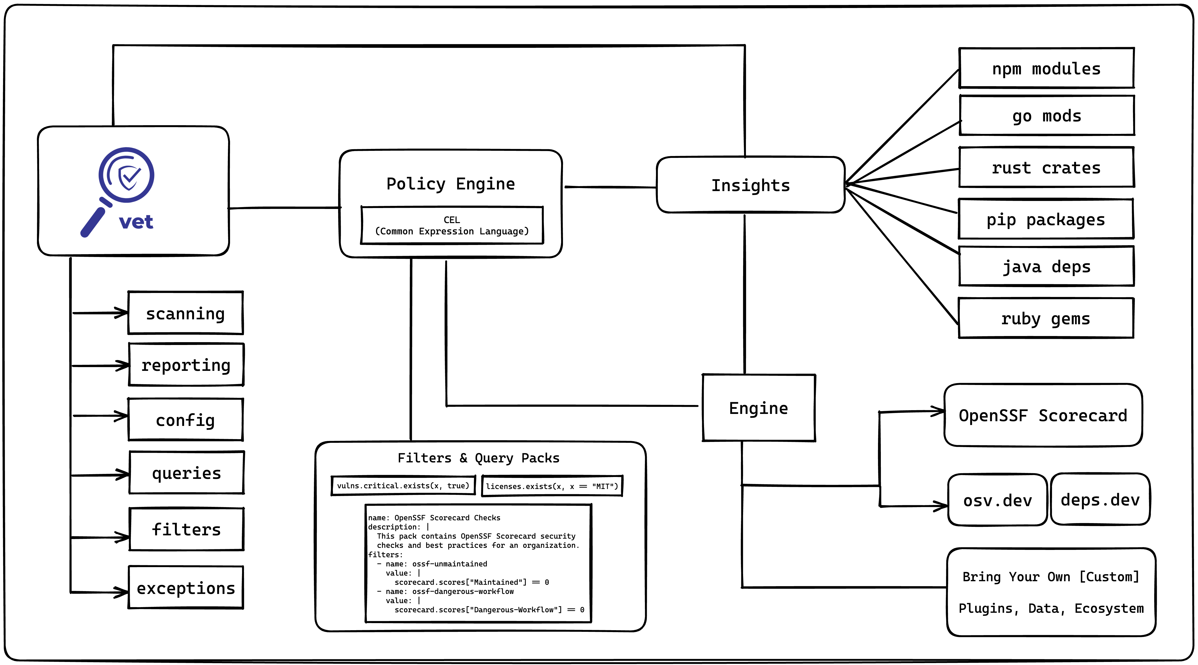
Here is a very high-level overview of vet architecture from 10,000 foot view to solve your Open Source Risks. Vet has been create with powerful design & architecture to be scalable, efficient and extendable.

Here is a very high-level overview of vet architecture from 10,000 foot view to solve your Open Source Risks. Vet has been create with powerful design & architecture to be scalable, efficient and extendable.
